
KOCW 컴퓨터 네트워크: 이화여자대학교 이미정 교수님의 강의를 수강하며 정리한 글 입니다.
강의 원본 링크: http://www.kocw.net/home/cview.do?cid=e44bdd9b3a3f9bb5
[ 인터넷의 구성 요소 ]

[ host ]
컴퓨터에서 Application program을 실행하고 있다는(hosting) 의미에서 host라고 불리게 됩니다. IP 주소를 가지고 있으며, 데이터를 송수신하는 주체입니다.
[ End Systems ]
네트워크의 가장자리(Network Edge)에 위치한 장치입니다. 역시 네트워크 상에서 IP address를 가지며 데이터를 송수신 합니다.
역할에 따라서 host는 Client와 Server로 분류할 수 있습니다.
인터넷을 덩어리로 생각할 때 가장자리(Network edge)에는 사용자의 컴퓨터, 서버들이 존재합니다. 이들 모두 endpoint or host로 불립니다.
[ Packet switches: forward ]
router & switches ( forward packet - chunks of data )
네트워크 중앙부(Network Core)에는 "Router"로 불리는 특수 컴퓨터들이 batch로 모여있습니다. 한 사용자의 message가 목적지까지 도달하기 위해, 한 라우터에서 다른 라우터로 데이터를 전달하기 위한 최적의 경로를 파악하고 전달해주는 역할을 합니다. 라우터, 스위치로 불리는 네트워크 장비들이 Source -> Destination 중간에 위치합니다.
[ Communication links ]
Router와 Switch, host와 router를 연결해주는 물리적인 메체입니다. 물리적인 실제 회선입니다.
예를들어 fiber, copper(구리), radio, statellite(인공위성), wireless 🛜, wired〰️〰️ links 등이 존재합니다. 이와같은 회선이 존재해야 Source -> Destination까지 packet들이 실질적으로 전달됩니다.
[ Internet: "Network of networks" ]
ISP(Internet Service Provider. e.g. kt, skt, lg etc...)에는 여러 router들이 있습니다. 이 라우터들은 덩어리 형태로 연결되어 데이터 패킷을 최적의 경로로 전달해 네트워크를 구성합니다. 이런 네트워크들이 모인 네트워크를 인터넷이라고 합니다.
[ protocols ]
인터넷에서 Message를 주고 받는것을 제어하는 모든 일련의 규칙을 의미합니다. 세계적으로 표준화가 되어야 통신이 수월하게 가능합니다. 사용자가 서버로 데이터를 보낼때의 전송 방법, 메시지가 잘 도달했는지 오류 검출 방법 등을 정의합니다. 그러기에 다양한 기기에서도 서로 상호작용이 가능합니다.
국제 표준화 기구(IETF: Interent Engineering Task Force)에서 RFC라는 표준안들을 발행합니다. 이를 통해 세계에서는 일관된 네트워크 통신 환경을 구성할 수 있습니다.
🤩 [ Summary ]
- 인터넷은 네트워크의 네트워크
- 인터넷 구성 요소
가장자리(Network Edge): Host, End systems
중앙(Network Core): Router, Switch
가장자리와 중앙을 이어주는 Links (e.g. 구리선)
- protocol: 메시지를 주고 받을 수 있는 규약, 규정
[ Network Edge ]
- Hosts: clients, servers
- End Systems

[ Access Networks ]
사용자와 서버간 또는 다른 사용자까지, end system과 end system을 Network에 연결시켜주는 네트워크는 Access Network가 담당합니다. 즉 Source -> Destination으로 데이터가 도달하기 위해 첫 router에 연결하는 네트워크를 의미합니다.
- bandwidth(= bits per seconds )( transition rate)
- shared? dedicated?
초당 실어 나를 수 있는 bits입니다. 이는 network에서 매우 중요한 특성입니다. Bps가 높을 수록 데이터 전송 속도가 빨라지며, 사용자의 경험에 영향을 미치게됩니다. shared( links )는 bps가 크고 네트워크 자원을 효율적으로 사용하는데 보안에 취약할 수 있습니다. (사용자가 많아지면 느려진다는)
[ Access Network: DSL(Digital Subscriber Line) ]

host와 access network의 관계를 살펴보겠습니다. PC는 internet에 연결되어 있습니다. 이때 연결해주는 서비스는 대표적으로 3사(e.g. skt, kt...)를 떠올릴 수있습니다. 이 회사은 access network를 제공해주는 회사입니다. (network의 첫 router로 데이터를 연결해주는 access network!)
한 가정은 전화국(전화 회사)의 central office에 연결되어 있습니다.
각각의 가정은 splitter를 통해 한 가정에서 여러 대의 기기가 dedicated line으로 각각 central office(전화국의 중앙 사무소)로 전달됩니다. Central office에는 DSLAM이라는 access multiplexer를 통해서 여러 집에서 각각의 dedicated line을 통한 전기(Digital) 신호를 multi plexing해서 보이스면 telephone network로, 데이터면 Internet Network의 첫 router로 전달해줍니다.
인터넷을 데이터에서 다운로드, 업로드를 할 수 있습니다. 이때 다운로드하는 양이 업로드하는 양보다 일반적으로 많습니다. DSL from라인에서 제공하는 bandwidth(대역폭)의 upstream(upload)는 1Mbps보다 작다고 합니다. 반면, downstream(download) transmission rate(bps)는 10Mbps보다 작습니다.
[ Access Network: Cable Network ]

케이블 네트워크 회사를 통해서도 인터넷에 접속이 가능합니다. DSL에선 DSL모뎀을 통해 전기신호를 방출했다면 Cable Network에서는 Cable Modem을 사용합니다. Splitter를 통해 multiplexing을 통해 하나의 통신 체널에 특정 주파수의 대역폭은 티비신호, 아니면 컴퓨터 data신호 이렇게 케이블 회사의 cable headend(DSL의 central office과 유사)로 이동하게 됩니다.
여러 가정에서 shared line을 통해 cable headend로 신호들이 (tv, pc의 data) 전달됬을 때 여러 신호들을 멀티 플렉싱해서 하나의 link와 결합해 인터넷으로(router) 데이터를 넘겨주게 됩니다. (넘겨주면 라우터는 주어진 데이터의 Destination을 확인하며 탐색 알고리즘을 통해 Destination host까지 이동하게 됩니다.)
Multiplexer는 CTMS나 DSLAM에도 비슷하게 작동됩니다. Splitter는 하나의 신호를 여러 개의 output 신호로 나눔. Multiplexer는 여러개의 input 신호를 하나의 output 신호로 결합.
이때 하나의 link를 통해 다양한 기기들간 통신이 가능하게 됩니다+_+
[ HFC: Hybrid fiber coax ]
대부분은 cable headend가 여러 개 있어서 이들이 묶여 네트워크가 형성됩니다. 여러 케이블 네트워크를 묶어주기 위해 더 큰 대역폭이 필요하고 fiber를 사용합니다. 가정에서 CMTS로 갈 때는 coax cable이 사용됩니다.
다운로드의 경우 30Mbps까지 지원되며 upstream은 2Mbps까지 됩니다. 그러나, 여러 집에서 share한다면 더 느려질수있습니다.
--
전화국도 비슷하게 적용됩니다. 지역(EO)끼리 뭉치고,, 구역(TO))으로 뭉치고, 시외(TC)로 나갈 때 (RC)총괄끼리 뭉칩니다.
트리 형태로 교환망이 구축됩니다.
[ QnA ] Access Network를 제공하는 DSL과 cable Network의 차이점이 무엇일까요?
Cable network는 아파트 한 채에서 여러 집들이 각각의 한 회선을 공유하게 됩니다.(shared line) 케이블 방송은 broadcasting입니다. 한번의 송신으로 특정 체널을 시청하는 모든 수신자에게 동일한 방송 내용을 동시 전달합니다. 동시간대에 여러 가정에서 같은 체널을 시청한다면, 효율적으로 주파수 전달가능합니다.
반면 DSL은 dedicated link입니다.
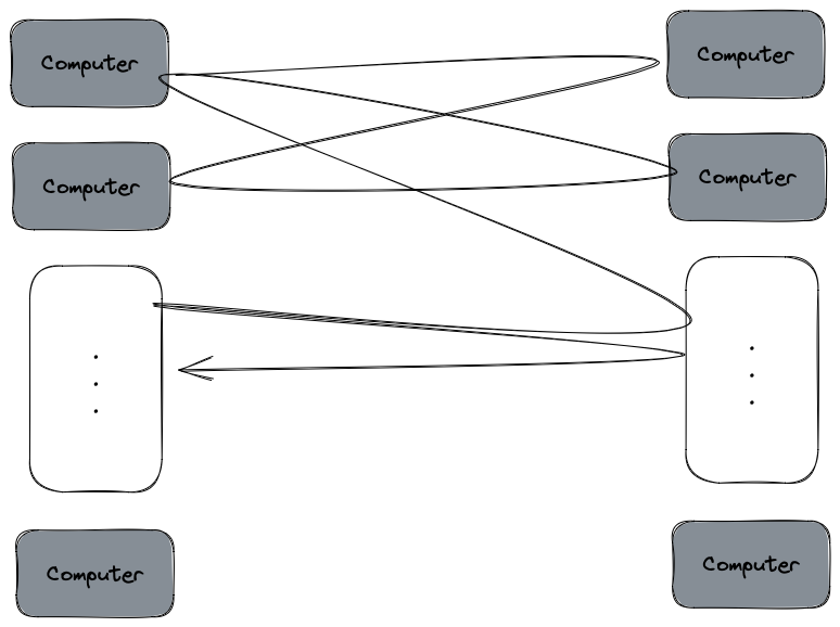
[ QnA ] c.f. 통신하는 클라이언트간 연결하지 않고 왜 router로 경유를 하도록 유도할까요?

서로 다른 컴퓨터들을 각각 모두 직접적으로 회선을 연결한다면 너무 많은 선들이 필요할 것입니다.

이렇게 중간에 허브역할을 하는 중앙지점을 통해 연결하는것이 물리회선 설치비용도 절감될 것입니다. 그러나 가운데가 하나의 선으로만 연결된다면 실제로 속도가 저하될 것입니다. 그래서 실제로는 좀 더 많이 국가별 ISP가 존재해서 다른 ISP와 연결되어 데이터 트레픽을 주고 받게 됩니다.
[ Access Network: home network ]

집에서는 휴대기기, 노트북등 와이파이를 통해 연결되기도 합니다. home network는 전화회사DSL 혹은 케이블 회사로 연결된 후에 네트워크로 access됩니다.
홈 네트워크의 core에는 router가 있습니다. 데스크탑은 직접 연결되어있고, wifi access point(wireless access point)가 연결될 수 있습니다.
이때의 라우터는 집에 있는 여러 end systems 묶어서 cable 회사에 연결해주는 역할을 담당합니다. Cable modem or DSL modem에 연결되어있고, 케이블의 Headend or 전화국의 central office로 연결됩니다.
cf. router, wifi access point를 같은 박스에 묶어서 실제 케이블이나 전화국에서 상품을 팔아 하나의 장치안에 있을 수 있습니다.
[ Access Networks: Enterprise Eithernet ]

학교, 회사는 end systems가 훨씬 많습니다. 하나의 router로 안되기에, 교내 특정 실습실 안에 컴퓨터들을 연결하는 eithernet switch, 한 층을 연결하는 switch, 건물과 건물을 연결..등 많은 Eithernet switch가 존재합니다. 그리고 학교 or 회사 전체를 연결하는 router가 있습니다. 이 router는 Network의 ISP(인터넷)에 직접 연결해주는 역할을 담당 합니다.
Enterprise Eithernet은 home network, DSL, cable Network과 데이터 규모가 달라서 케이블 회사, 전화국이 직접 Internet에 연결해주지 않고, 학교, 기관을 연결해주는 router가 Internet service를 연결해주는 Router에 직접 연결해서 네트워크를 전송합니다. 이때 인터넷의 ISP와 연결되는 router간 institution link는 dedicated line을 사용합니다.
10 Mbps, 100Mbps, 1Gpbs, 10Gbps etc...
[ Wireless access Network ]

휴대폰에서 wifi를 사용할 때, wifi access point(공유기)에 연결이 됩니다. 일반적으로 이는 eithernet switch에 연결됩니다. 이는 router에 연결되고, router가 집이라면 cable or central office를 통해 Network로 전달됩니다. 학교라면 학교 전체를 담당하는 Router에 연결된 ISP에게로 바로 향합니다.
휴대기기에서 wifi가 없을때 사용되는 lte망(셀룰러 네트워크)에 접근됩니다. 이들을 통칭해서 셀룰러 네트워크라고 칭합니다.
wifi, 셀룰러 데이터, lte들은 wireless access network 입니다.
Wifi의 경우 802.11b protocol은 11Mbps 까지 지원, 802.11g는 54Mbps까지 제공됩니다.
cf.
IEEE에서 802위원회를 만들어서 Network layer는 802.1이 담당, Data link layer는 2 section으로 나뉘에 802.1 ... 802.10 등등.. 이렇게 소 위원들이 표준을 정하도록 했답니다.
🤩 [ Summary ]
- Access Network: host(end system)가 packet을 보내기 위해 Internet(Network of networks)에 연결되야함. 이때 Destination까지 경로상 첫 router에 연결하는 네트워크입니다. 즉 네트워크에 연결해주는 네트워크입니다.
- bandwidth: 초당 전송 가능한 데이터양(bps). 빠를수록 좋다!
- DSL(Digital subscriber Line):
전화국의 cetnral office으로 연결된 가정에서 여러 기기가 dedicated line을 통해 Internet, 전화 서비스를 제공.
다운로드 bps 높지만 업로드 bps 낮음
- Cable Network:
케이블 모뎀을 통해 여러 가정이 shared line으로 데이터 및 TV 신호를 전달받음
- HFC:
cable headend끼리 네트워크를 형성해 광섬유, 케이블 결합해서 더~ 큰 대역폭(bps) 제공. 가정 modem -> a headend까지 연결되는 shared line은 coaxial cable 사용.
- Wireless Access Network:
wifi, 셀룰러 네트워크를 통해 휴대기기가 인터넷에 연결됨
다양한 프로토콜을 사용.
- Enterprise Eithernet:
학교, 회사에서 사용. 많은 수의 전자기기를 연결하는 switch, 이들을 연결하는 하나의 router가 직접 Internet's ISP에 연결.
References:
KOCW 컴퓨터 네트워크: 이화여자대학교 이미정 교수님 강의 링크 바로가기
일부 그림들: Computer Networking powerpoint slides 링크 바로가기
'ComputerScience > Network' 카테고리의 다른 글
| [Network] Network edge, Network Core 개념 정리!! #2 | 컴퓨터 네트워킹 (0) | 2024.06.19 |
|---|